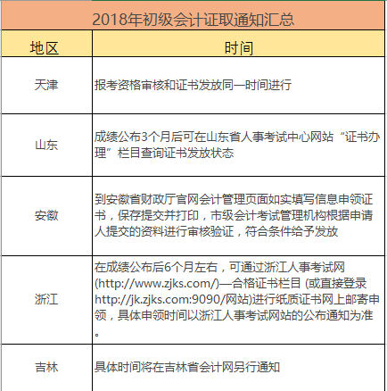
2018年初级会计证领取通知汇总(最新动态)
目前,大部分省市都公布了2018年初级会计职称考试证书领取方法、办理流程,只有少部分还未明确规定。小编将2018年已经公布证书办理时间、方法的地区的相关信息整理如下,供参考。还未公布的考区,建议考生搜索一下2017年的相关信息,祝一切顺利!


附:
初级会计职称证书办理流程:
到当地财政部会计科(或者人事局职称科)填表《资格考试合格人员登记表》(根据各地通知进行办理)——由当地财政部会计科(或者人事局职称科)把资料报省职改办审核——下发证书。
初级证书办理所需资料:
合格成绩单据:成绩通知单(任意一科就行,没有打印的考生可以去职称考试管理办公室打印),一些地方不需要成绩单,不过建议最好带上成绩单,有备无患。
毕业证、从业证:考生本人具备报名资格的学历(或学位)证书原件,会计从业资格证书原件。
身份证:考生本人的身份证原件。
照片:近期正面免冠同底彩色照片,一寸二张、二寸一张(有的省要求二寸,有的省是一寸,张数各省市也有差异。)
登记表:用钢笔或签字笔填写《资格考试合格人员登记表》一式二份(具体表样下载在当地证书通知上会注明,张数也会有差异)
工本费用:证书工本费一般是10元左右,但是有些地方已经取消了工本费。
注:以上信息仅供参考,具体办理流程和所需资料以当地财政局要求为准。


会计考证
实操做账
税务实务
管理晋升
音频
视频
考证时间查询
报名条件查询
会计职业测评
就业薪资评估
关于仁和
申请线下试听
查询附近校区